Iniciar Sesión
TECNOLÓGICO NACIONAL DE MÉXICO
INSTITUTO TECNOLÓGICO DE CAMPECHE
Sistema de Gestión de la Calidad
Desplegar navegación
Politica y Objetivos
Procesos
Requisitos
Organigrama
Tablero
Información importante
Resultados de la Revisión por la Dirección
Resultados de análisis del contexto
Satisfacción del cliente
Retroalimentación de partes interesadas
Cumplimiento de los Objetivos de la Calidad
Desempeño de los procesos
Conformidad de los productos y servicios
Las no conformidades
Las acciones correctivas
Los resultados de auditorías
Desempeño de los proveedores
Listas
SGC
Información Documentada Mantenida
Documentos externos
Registros
Perfil funcional
Responsabilidades
Estrategias
No Conformidades
Decisiones Directivas
Acciones Correctivas
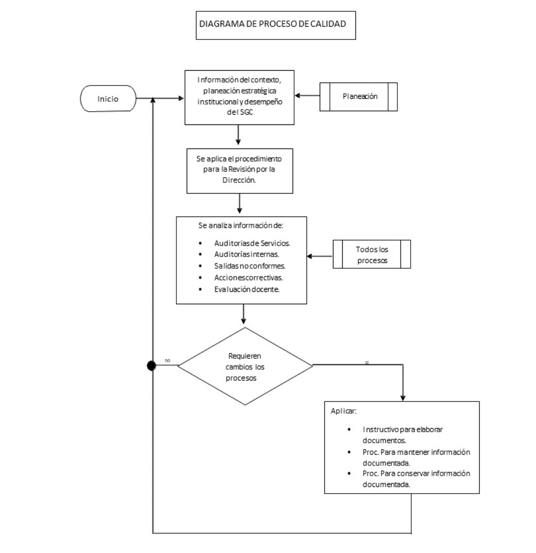
Proceso 2.- Calidad
SGC-4400-72 Rev. 2
Entradas y Salidas