TECNOLÓGICO NACIONAL DE MÉXICO

INSTITUTO TECNOLÓGICO DE NUEVO LEÓN

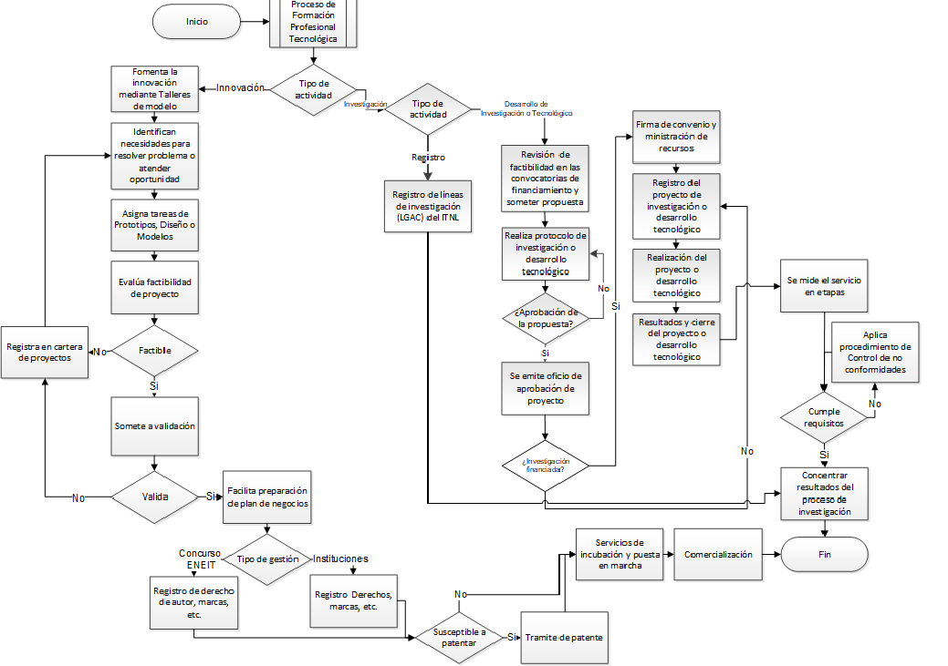
Sistema de Gestión de la Calidad

Proceso 5. Investigación e Innovación  SGC-4400-78 Rev. 1

Mapa General de Procesos